What is DanNet?
DanNet is a Danish WordNet published as Linked Open Data, modelled with Ontolex-lemon and the GWA ontology. It currently contains ~70K synsets, ~70K senses, and ~62K lexical entries. It was created by the Centre for Language Technology (University of Copenhagen) and Dansk Sprog- og Litteraturselskab, supported by the Carlsberg Foundation, and is available at wordnet.dk.
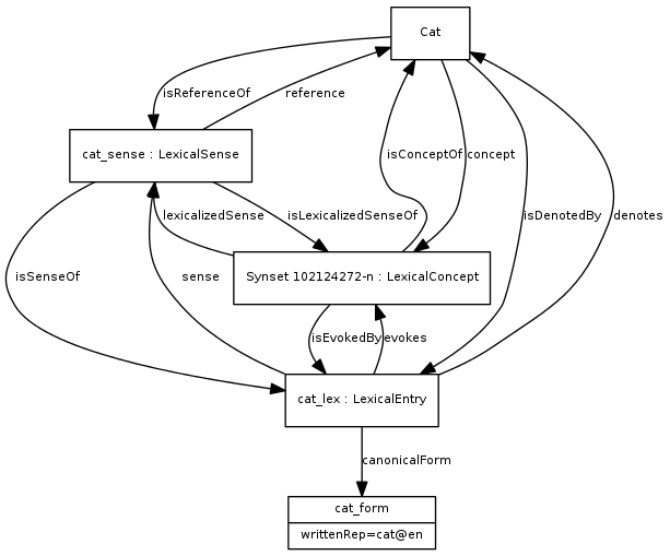
RDF architecture
The WordNet data in DanNet maps to the Ontolex-lemon types:
- ontolex:LexicalConcept (synsets)
- ontolex:LexicalSense (word senses)
- ontolex:LexicalEntry (words)
- ontolex:Form (word forms)

DanNet namespaces
The core of DanNet consists of three namespaces:
| Prefix | URI | Purpose |
|---|---|---|
dn: | https://wordnet.dk/dannet/data/ | Dataset instances |
dnc: | https://wordnet.dk/dannet/concepts/ | EuroWordNet ontological types |
dns: | https://wordnet.dk/dannet/schema/ | DanNet schema definitions |
Semantic relations use the standard wn: relations (e.g. wn:hypernym, wn:meronym) supplemented by DanNet-specific relations defined in dns: (e.g. dns:usedFor, dns:involvedAgent). The full set of relations is defined in the DanNet schema.
Content negotiation
Every RDF resource in the DanNet dataset is dereferenceable. Request different representations via the Accept header:
| Accept header | Format |
|---|---|
text/html | Web page with embedded RDFa |
text/turtle | RDF/Turtle |
application/ld+json | JSON-LD |
Example:
curl -H "Accept: text/turtle" https://wordnet.dk/dannet/data/synset-5028
Interlinking
DanNet uses the Collaborative Interlingual Index (CILI) as a common interlinking mechanism across WordNets. It also integrates with COR (Det Centrale Ordregister), DDS (Det Danske Sentimentleksikon), and the Open English WordNet. Companion RDF datasets for these integrations are available on the downloads page.
Datasets
All DanNet datasets are published under the CC BY-SA 4.0 license and can be downloaded from the downloads page in RDF/Turtle, CSV, and WN-LMF XML. All releases are also available on the Github releases page.
Public access
SPARQL endpoint
A public SPARQL endpoint is available for querying the graph. It includes an interactive query editor for trying out queries in the browser. The SPARQL guide shows how to use SPARQL in the context of the DanNet data model. The public endpoint has restrictions on result set size and query execution time.
Example query:
SELECT (dn:synset-5028 AS ?synset) ?hypernym
WHERE
{ dn:synset-5028 wn:hypernym ?hypernym
}
NOTE: common prefixes such as
wnanddnare added automatically when using the public SPARQL endpoint, so they aren't strictly necessary!
MCP server
An MCP server enables integration with AI tools. The public API generally returns data as JSON-LD.